DeepDive
An AI-powered application that extracts specific information from PDF documents and generates comprehensive reports.
About the Project
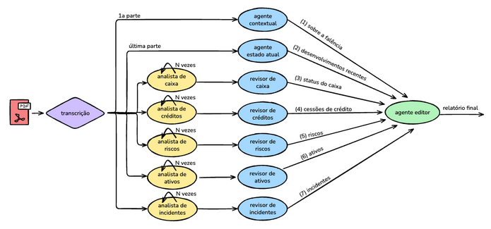
Deepdive is an intelligent document analysis application designed to handle massive PDF documents that would be impractical to review manually. Using advanced AI and natural language processing, the system can process PDFs with thousands of pages and extract specific information, generate summaries, and create detailed reports based on user queries.
Instead of spending hours searching through pages, users can get useful insights and comprehensive analysis.
Built with robust document parsing capabilities and state-of-the-art language models, DeepDive can understand context, maintain accuracy across long documents, and generate structured reports that highlight the most relevant information for decision-making.

Key Features
- Process PDFs with thousands of pages efficiently
- AI-powered extraction of specific information based on queries
- Automatic generation of comprehensive reports and summaries
- Context-aware analysis that maintains accuracy across long documents
- Structured data extraction and export capabilities
